診察ができるvol.1 身体診察(第1.1版)[アップグレード版]

診察ができるvol.1 身体診察(第1.1版)[アップグレード版]

商品コード:342612

html pdf

この商品は、電子版「診察ができる vol.1 身体診察(第1版)」を所持するアカウントが無料で購入できるアップグレード用の商品です。

アップグレード版の購入に際しては、予め以下の注意事項をご確認ください。

特典動画コンテンツの閲覧期限は、ご購入日から1年間となります。

第1版をお持ちでない方は、以下より通常版をご購入ください。

診察ができるvol.1 身体診察(第1.1版)[通常版]

0 円(税込)

診察ができる(第1.1版)とは?

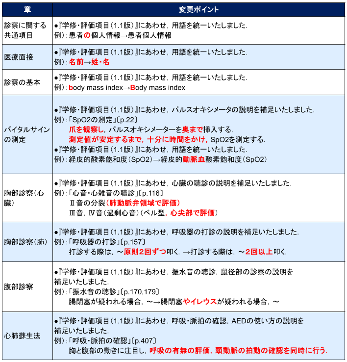
・第1版の内容に、『診療参加型臨床実習に必要とされる技能と態度についての学修・評価項目(第1.1版)』(2024)での改訂を反映した、電子版のみのコンテンツです。(書籍版では第1.1版は発売しません)

・『学修・評価項目(第1.1版)』での改訂に対応し、内容を一部更新しております。

・第1版をお持ちの方は無料でアップグレードいただけます。

充実した特典コンテンツ

・医療面接、腹部診察、神経診察など130本以上の診察動画コンテンツで、医師による実際の手技を見ながら学習できる。

・心音、呼吸音など38の聴診コンテンツも利用可能。

※特典動画は購入から1年間視聴可能です。閲覧期限の延長をご希望の方は、下記商品をご確認ください。

収録内容

身体診察
身体診察総論
診療に関する共通項目
医療面接
診察の基本
バイタルサインの測定
頭頸部・胸部・腹部の身体診察
頭頸部診察
リンパ節の診察
胸部診察(総論)
胸部診察(頸部血管)
胸部診察(心臓)
心音
心雑音
胸部診察(肺)
腹部診察
神経系の身体診察
神経診察
脳神経の診察
上肢の運動系の診察
起立と歩行の診察
下肢の運動系の診察
感覚系の診察
反射の診察
髄膜刺激徴候の診察
認知機能の診察
意識レベルの診察
神経局在診断
筋・骨格系の身体診察
徒手筋力テスト(MMT)
四肢と脊柱の診察
心肺蘇生法
心肺蘇生法

関連商品

診察ができるvol.1(書籍版)

【書籍版】診察ができる vol.1 身体診察 第1版

※1.1版の書籍ではありませんのでご注意ください。

※別サイトへ移動します。mediLinkのID・パスワードではログインできません。

注意事項

※ご友人等とのアカウント共有や、コンテンツの回し見、回し読みなどは、「利用規約」第6条・第7条で禁じられています。これらの行為が確認された場合、アカウントの停止・取り消しなどの措置をとらせていただく場合がありますので、予めご了承ください。